The Beginning
根据2021年9月发布的《市人民政府关于调整完善落户政策相关条件的实施意见》:
推行积分入户常态化。增加“合法稳定住所、社保缴纳年限、持有效居住证年限”分值,调整稳定就业、稳定居住等基础指标权重,由占总分值50%调增到占比60%,保障长期在汉工作生活的普通劳动者落户。探索积分入户常态化申办机制,由每年集中受理一次调整为常态受理,申请人达到规定积分值即可办理落户。
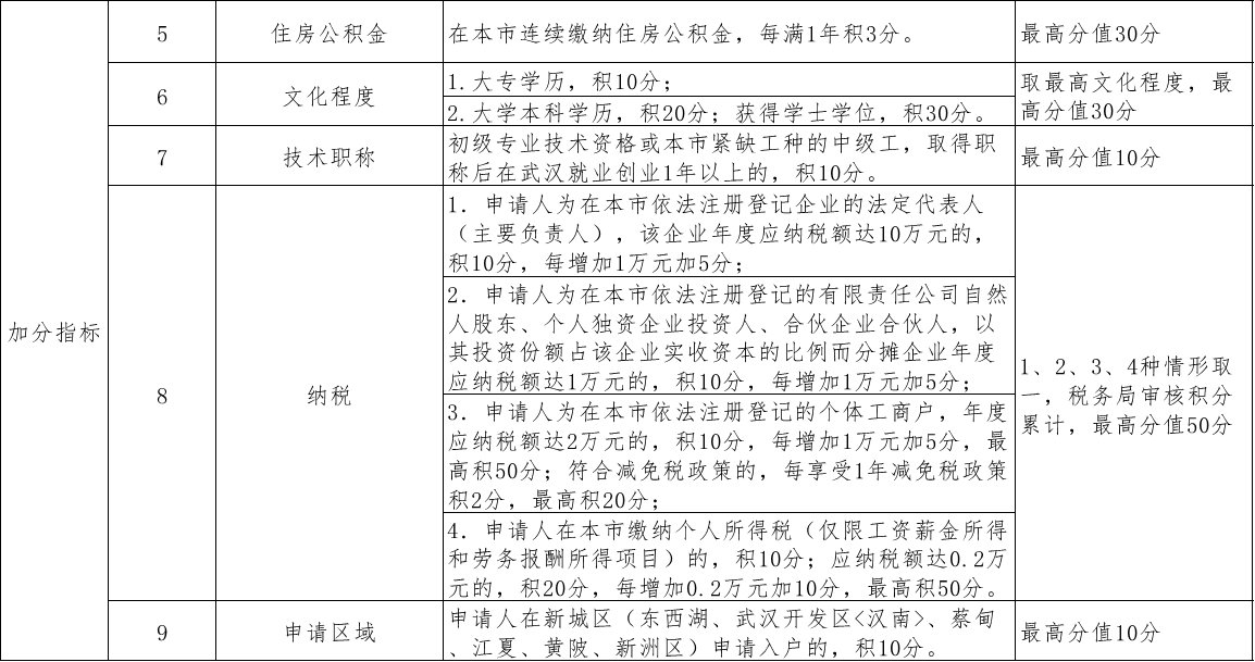
武汉市积分入户积分项目及分值表:



备注:
1、同时符合在本市有合法稳定住所(含合法租赁住房)、参加本市社会保险、持有本市有效居住证、不超过法定退休年龄等4个条件的非本市户籍人员可申请积分入户。
2、积分入户可通过窗口和网上两种渠道申请。窗口申请的群众,按照《武汉市积分入户指标认定及申请材料一览表》规定准备相关申请材料并填写《武汉市积分入户申请表》,向居住证登记所在地的区政务服务中心公安户籍窗口提出申请。网上申请的群众,通过“湖北公安政务服务平台”-“【武汉】积分入户”事项申报,系统比对确认申请资格后,按照系统提示填报信息,上传申请资料。
THE END




