首页 > 百科 > 地方特产

长沙居住证业务办理指南(申领+补领+换领)

来源: 更新时间:2022-03-27 09:00:57
The Beginning

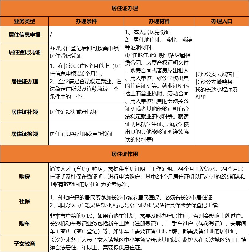
  居住证替代了原来的暂住证,在劳动就业、医疗保险、子女教育、购车购房等社会公共服务上享有与长沙市民同等待遇,长沙居住证业务办理详情如下:lqN育儿早教网

lqN育儿早教网

THE END

TAG:长沙  居住证  暂住证  劳动就业  医疗保险  

猜你喜欢

相关文章