首页 > 百科 > 地方特产

保定电动自行车登记上牌办理流程(保定市电动自行车上牌)

来源: 更新时间:2022-11-16 09:47:12
The Beginning

  具体办理流程 v86育儿早教网

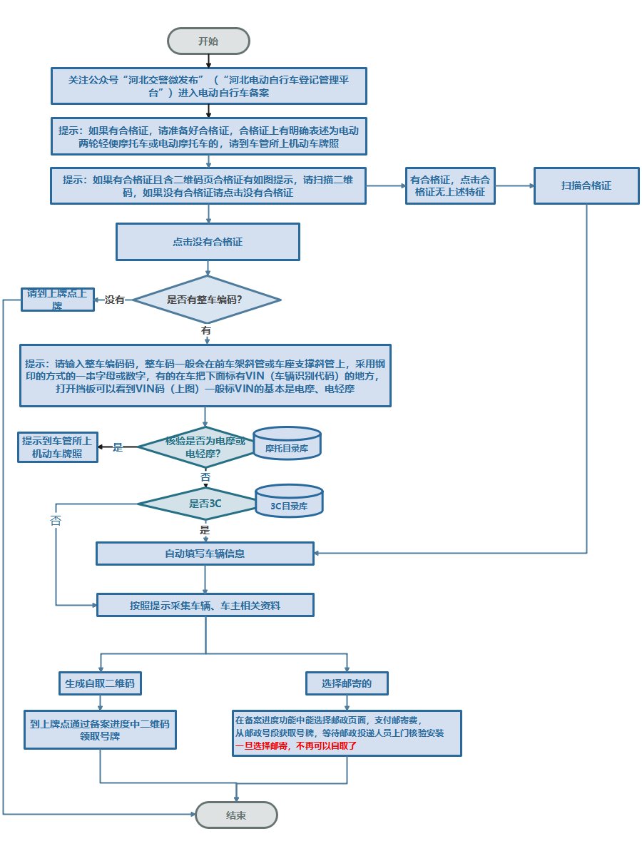
  电动自行车集中登记上牌分为网上公众号和线下APP办理两种方式:v86育儿早教网

  1.网上公众号办理:关注微信公众号“河北交警微发布”——界面右下角“登记上牌”——根据引导自助备案——决定自取和邮寄——自取到网点——邮寄按步骤填写信息支付——可选择投保——结束。v86育儿早教网

v86育儿早教网

  2.线下APP办理:现场上牌网点——现场核验车辆——进入手机APP,注册登记——采集、录入相关信息——发放号牌——可选择投保——结束。v86育儿早教网

v86育儿早教网
THE END

TAG:公众  可选择  网点  结束  现场  

猜你喜欢

相关文章