The Beginning
淮安区第一批“医保便民药店”信息公示
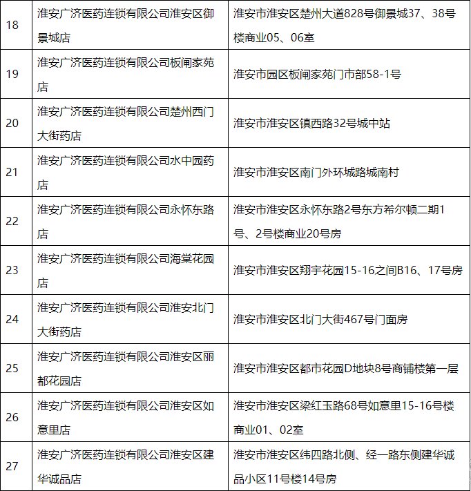
据江苏为持续提升医保集采药品、国谈药品用药可及性,更好满足广大参保群众用药需求,切实减轻参保群众的用药负担,持续推动医疗保障管理服务创新,根据《江苏省医疗保障局关于印发2022年度江苏医保民生实事项目的通知》( 苏医保发〔2022〕34号)、《关于印发江苏省“医保便民药店”有关建设标准规范的通知》(苏医保办发〔2022〕37号)等文件精神,我局在全区医保定点零售药店范围内遴选了53家医保便民药店,现予以公示。
公示期自2022年10月12日至2022年10月18日(共7天)。如有异议,请在公示期内向淮安市淮安区医疗保障局反映。以个人名义反映情况的,请提供真实姓名、联系方式和反映事项证明材料等;以单位名义反映情况的,请提供单位真实名称(加盖公章)、联系人、联系方式和反映事项证明材料等。联系单位:淮安区医疗保障局 联系人:杨永清 联系电话:0517-85888076电子邮箱:1258818112@qq.com。
THE END




