首页 > 百科 > 地方特产

泰州市民卡网点暂停服务公告 泰州市民卡办理网点

来源: 更新时间:2022-11-15 19:38:08
The Beginning

  部分网点暂停服务公告尊敬的市民朋友:Vz2育儿早教网

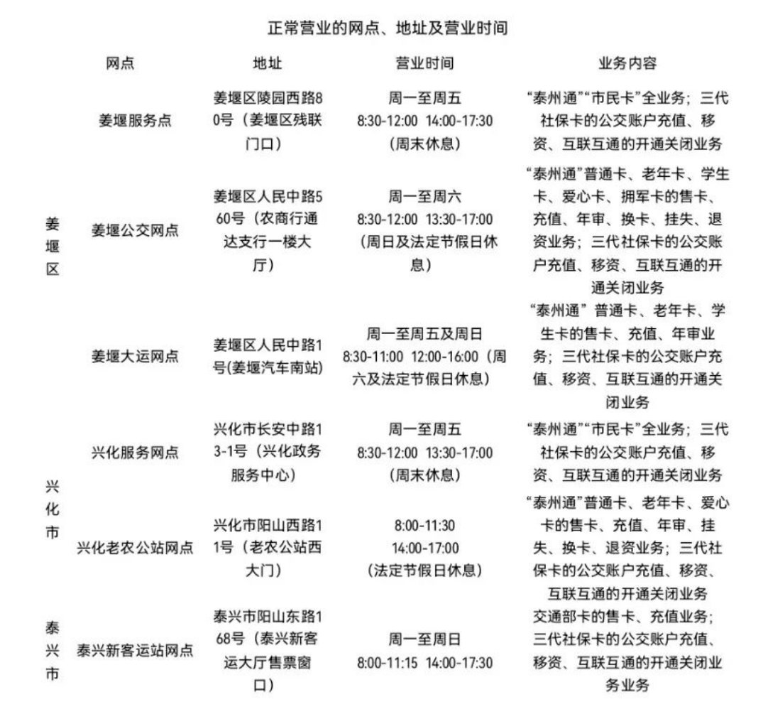
  近期我司因疫情等因素的影响,部分网点已暂停服务。姜堰服务点(姜堰残联)、姜堰公交网点、姜堰大运网点、兴化服务点(兴化政务服务中心)、兴化老农公站网点、泰兴新客运站网点仍正常营业,详细地址和营业时间请见附表。实体卡、二维码的使用不受影响。 Vz2育儿早教网

  泰州市市民卡有限公司Vz2育儿早教网

  2022年10月18日Vz2育儿早教网

   Vz2育儿早教网

  》》拓展阅读:Vz2育儿早教网

   Vz2育儿早教网

   Vz2育儿早教网

   Vz2育儿早教网

THE END

TAG:姜堰  兴化  网点  老农  泰州市  

猜你喜欢

相关文章