浙江温州最低生活保障边缘家庭认定指南
一、适用范围
涉及的内容:最低生活保障边缘家庭认定
服务对象:个人
二、事项审查类型
前审后批
三、国家法律依据
浙江省社会救助条例 浙江省人民代表大会常务委员会
第十一条
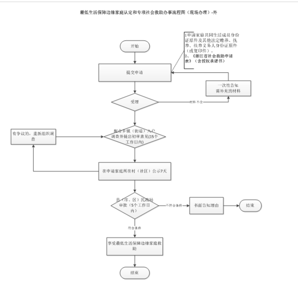
申请最低生活保障,由共同生活的家庭成员向户籍所在地的乡镇人民政府、街道办事处提出;家庭成员申请有困难的,村民委员会、居民委员会应当协助其提出申请。
乡镇人民政府、街道办事处应当自接到最低生活保障申请之日起十五个工作日内,通过入户调查、邻里访问、群众评议、信息核查等方式,对申请人的家庭收入状况、财产状况进行调查核实,提出初审意见,并在申请人所在村、社区公示七日后报县级人民政府民政部门审批。
县级人民政府民政部门应当自收到初审意见之日起五个工作日内予以审批。对符合条件的申请予以批准,并在申请人所在村、社区公布;对不符合条件的申请不予批准,并书面说明理由。
第十三条
未纳入最低生活保障范围,家庭成员人均月收入在最低生活保障标准一点五倍以下,且家庭财产状况符合县级以上人民政府规定的家庭(以下称为最低生活保障边缘家庭),可以按照本条例的规定申请有关专项社会救助。
县级以上人民政府根据本地实际和分类救助的需要,可以调整最低生活保障边缘家庭的认定范围,但最低生活保障边缘家庭的人均月收入认定标准最高不得超过当地执行的月最低工资标准。
最低生活保障边缘家庭的申请、审批程序适用本条例第十一条规定。
四、省级法律依据
《浙江省社会救助条例》(浙江省人大公告第18号)第十三条 未纳入最低生活保障范围,家庭成员人均月收入在最低生活保障标准一点五倍以下,且家庭财产状况符合县级以上人民政府规定的家庭(以下称为最低生活保障边缘家庭),可以按照本条例的规定申请有关专项社会救助。县级以上人民政府根据本地实际和分类救助的需要,可以调整最低生活保障边缘家庭的认定范围,但最低生活保障边缘家庭的人均月收入认定标准最高不得超过当地执行的月最低工资标准。最低生活保障边缘家庭的申请、审批程序适用本条例第十一条规定。
五、受理条件
***户籍的公民,未纳入最低生活保障范围,家庭成员人均月收入在最低生活保障标准一点五倍以下,且家庭财产状况符合县级以上人民政府规定的困难家庭。
受理机构:乡镇人民政府、街道办事处
申请材料:申请表(含授权书)、身份证复印件
申请方式:网上申请现场窗口申请
浙江政务服务网入口:点此进入
办事流程:受理-初审(15个工作日)-公示-审批(5个工作日)
办结时限
法定期限:23工作日
承诺期限:20工作日
时限说明:不包括7天公示时间
结果送达
自作出决定之日起10个工作日内送达
送达方式:当场送达,快递送达,电子文件网上送达
监督投诉电话:0577-56588314或0577-55577269或0577-12345或12345投诉热线
网上查询:bsjd.zjzwfw.gov.cn
温州最低生活保障边缘家庭认定线下办事点
温州市鹿城区民政局
(广化街道龙瑞大厦B幢6楼617室社会救助和社会福利科)
办理时间:法定工作日(夏季:上午8:30-12:00,下午2:30-6:00;冬季:上午8:30-12:00,下午2:00-5:30)
联系电话:0577-88349883
温州市龙湾区永中街道社区卫生服务中心
(温州市龙湾区永中街道龙海路6号一楼服务中心(万达广场1号门斜对面))一楼3号窗口
办理时间:工作日,夏季:上午8:30-12:00,下午2:30-5:30;春、秋、冬季:上午8:30-12:00,下午2:00-6:00
联系电话:0577-86968512
温州市龙湾区蒲州街道行政服务中心
(温州市龙湾区蒲州街道蒲兴路26号)一楼3号窗口
办理时间:工作日,夏季:上午8:30-12:00,下午2:30-5:30;春、秋、冬季:上午8:30-12:00,下午2:00-6:00
联系电话:0577-86968512
温州市龙湾区海滨街道行政服务中心
(温州市龙湾区海滨街道富海路55号)一楼3号窗口
办理时间:工作日,夏季:上午8:30-12:00,下午2:30-5:30;春、秋、冬季:上午8:30-12:00,下午2:00-6:00
联系电话:0577-86968512
经开区-沙城街道1楼房间号103
办理时间:冬季工作日上午8:30-11:30下午14:20-17.20,夏季工作日上午8:30-11:30下午14:00-16:50
联系电话:0577-86838618103
经开区-海城街道4楼房间号410
办理时间:冬季工作日上午8:30-11:30下午14:20-17.20,夏季工作日上午8:30-11:30下午14:00-16:50
联系电话:0577-56576676
经开区-天河街道行政服务中心
(温州市龙湾区天河街道胜泉东路88号)天河街道2楼房间号204
办理时间:冬季工作日上午8:30-11:30下午14:20-17.20,夏季工作日上午8:30-11:30下午14:00-16:50
联系电话:0577-56678784
温州市瓯海区景山街道行政服务中心
(温州市瓯海区景山街道振瓯路19号)民政窗口
办理时间:工作日,夏季:上午8:30-12:00,下午2:30-5:30;冬季:上午8:30-12:00,下午2:00-5:00
温州市瓯海区梧田街道行政服务中心
(温州市瓯海区梧田街道温瑞大道1428号)民政窗口
办理时间:工作日,夏季:上午8:30-12:00,下午2:30-5:30;冬季:上午8:30-12:00,下午2:00-5:00
温州市瓯海区南白象街道行政服务中心
(温州市瓯海区南白象街道新象街1号)民政窗口
办理时间:工作日,夏季:上午8:30-12:00,下午2:30-5:30;冬季:上午8:30-12:00,下午2:00-5:00
温州市洞头区北岙街道便民服务中心
(温州市洞头区北岙街道迎宾路13号)一楼民政综合窗口
办理时间:工作日,夏季:上午8:30-12:00,下午2:30-6:00;冬季:上午8:30-12:00,下午2:00-5:30
灵昆街道便民服务中心
(温州市瓯江口产业集聚区灵昆街道荣昆路2号)一楼民政综合窗口
办理时间:工作日,夏季:上午8:30-12:00,下午2:30-6:00;冬季:上午8:30-12:00,下午2:00-5:30
温州市洞头区大门镇便民服务中心
(温州市洞头区大门镇镇中路4号)一楼民政综合窗口
办理时间:工作日,夏季:上午8:30-12:00,下午2:30-6:00;冬季:上午8:30-12:00,下午2:00-5:30
乐清市政务服务中心
(温州市乐清市城东街道伯乐东路888号行政管理中心西南附属楼)二楼210-211窗口
办理时间:工作日,夏季:上午8:30-12:00,下午1:30-4:30;冬季:上午8:30-12:00,下午1:30-4:30
瑞安市民政局
(温州市瑞安市安阳街道莘阳大道508号)2楼209、210
办理时间:春、秋、冬季工作日:上午8:30-11:30,下午14:00-13:00;夏季工作日:上午8:30-11:30,下午14:30-18:00
永嘉县民政局
(永嘉县南城街道县前路117号)公共文化中心603室
办理时间:工作日,夏季:上午8:30-12:00,下午2:00-5:30;春、秋、冬季:上午8:30-12:00,下午13:30-17:00
联系电话:0577-57672711
文成县大峃镇行政服务中心
(温州市文成县大峃镇建设路165号)一楼民政1号窗口
办理时间:工作日,夏季:上午8:30-12:00;下午:14:00-17:30;冬季:上午:8:30-12:00下午:14:00-17:30
百丈漈镇行政服务中心
(温州市文成县百丈漈镇百丈漈路119号)一楼民政1号窗口
办理时间:工作日,夏季:上午8:30-12:00;下午:14:00-17:30;冬季:上午:8:30-12:00下午:14:00-17:30
南田镇便民服务中心
(温州市文成县南田镇人民政府朱宅路20号)一楼民政1号窗口
办理时间:工作日,夏季:上午8:30-12:00;下午:14:00-17:30;冬季:上午:8:30-12:00下午:14:00-17:30
平阳县海西镇镇社会事务办
(温州市平阳县海滨新区广场路1号)4楼410办公室
办理时间:夏季工作日:上午8:30-12:00,下午2:30-5:30;春、秋、冬季工作日:上午8:30-12:00,下午2:00-5:00
平阳县南麂镇行政服务中心
(温州市平阳县南麂镇)司令部1楼办公室
办理时间:夏季工作日:上午8:30-12:00,下午2:30-5:30;春、秋、冬季工作日:上午8:30-12:00,下午2:00-5:00
昆阳镇人民政府
(温州市平阳县昆阳镇人民政府)3楼316办公室
办理时间:夏季工作日:上午8:30-12:00,下午2:30-5:30;春、秋、冬季工作日:上午8:30-12:00,下午2:00-5:00
泰顺县政务服务中心
(温州市泰顺县罗阳镇新城大道117号)三楼无差别受理窗口
办理时间:工作日,夏季:上午8:20-11:20,下午2:00-5:00;冬季:上午8:20-11:20,下午2:00-5:00
联系电话:0577-67587773
苍南县望里镇便民服务中心
(温州市苍南县望里镇镇前街14号)一楼社会事务窗口
办理时间:夏令时工作日:上午8:30-12:00,下午14:30-18:00;冬令时工作日:上午8:30-12:00,下午14:00-17:30
宜山镇便民服务中心
(温州市苍南县宜山镇球新路93号)一楼社会事务窗口
办理时间:夏令时工作日:上午8:30-12:00,下午14:30-18:00;冬令时工作日:上午8:30-12:00,下午14:00-17:30
钱库镇行政服务中心
(温州市苍南县钱库镇文卫路65号(公园对面,钱库二小旁边))一楼社会事务窗口
办理时间:夏令时工作日:上午8:30-12:00,下午14:30-18:00;冬令时工作日:上午8:30-12:00,下午14:00-17:30
行政副中心
(龙港市世纪大道4518号)2号楼3楼309室
办理时间:工作日,夏季:上午8:30-11:30,下午2:30-5:30;冬季:上午8:30-11:30,下午2:00-5:00




