The Beginning
一、申请条件
内地居民可按需单独申领往来港澳通行证。
二、申请流程
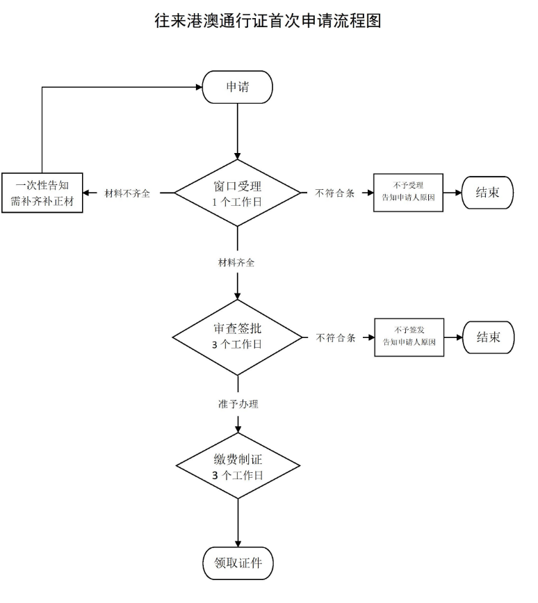
1、窗口受理 (1工作日)
办理处室:证照办理大队
2、审核签批(3工作日)
办理处室:证照办理大队
3、缴费制作证件(3工作日)
办理处室:省总队制证中心
线下办理流程图:

图片源于官网截图
三、办理时间及地点
时间:周一至周五
办理地点: 承德市公安局出入境接待大厅一楼1-3号窗口
交通指引: 乘坐1、5、7、15路公交车到二道牌楼站下车,步行200米,路南,荣信大厦底商
四、收费标准
往来港澳通行证,60元/证。
五、办理时限
4工作日




