The Beginning
报名时间:
根据往期报名时间规律,健康管理师报名时间一般为3月、5月、8月、10月。健康管理师全国统考时间为4月、6月、9月、11月中下旬,共4次。中国卫生人才中心统一公布健康管理师的报名截止日期,各地区发布报名时间,一般是考试前20天截止报名。
报名条件:
三级健康管理师报考条件——具备以下条件之一者可以申报三级健康管理师
(1)具有医药卫生专业大学专科以上学历证书。
(2)具有非医药卫生专业大学专科以上学历证书,连续从事本职业或相关职业工作2年以上,经三级健康管理师正规培训达规定标准学时数,并取得结业证书。
(3)具有医药卫生专业中等专科以上学历证书,连续从事本职业或相关职业工作3年以上,经三级健康管理师正规培训达规定标准学时数,并取得结业证书。
(4) 2019年毕业的医药卫生相关专业大专以上应届毕业生
【注:医药生相关专业三年级在校生(大专)或四年级/五年级在校生(本科);在读硕士/博士研究生如本科/硕士学历为医药卫生相关专业亦可报考】。
报名材料:
1、身份证
2、毕业证(中专学历相关专业,大专及以上学历)
3、个人鉴定申请表
4、电子注册备案表(学信网下载)
5、大一寸白底照片
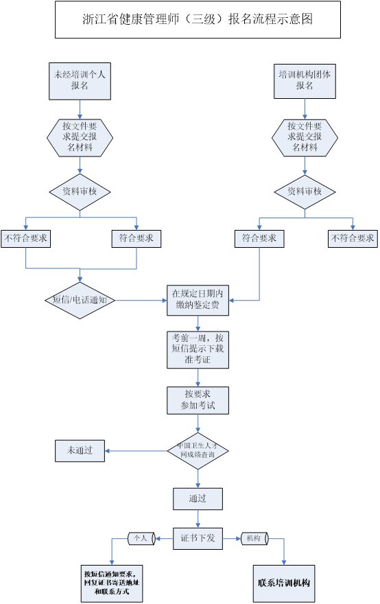
报名流程:
金华健康管理师考试可通过健康管理师(三级)全国统一鉴定考试浙江个人报名管理系统进行报名,报名流程有登录、注册、发起报名、提交报名四步。
THE END




