The Beginning
线上办理入口:
方式一:关注“龙城汪微”微信小程序
方式二:下载“我的常州”手机APP
方式三:下载“犬卫士”手机APP
养犬登记线上操作流程
步骤一:点击预约申请
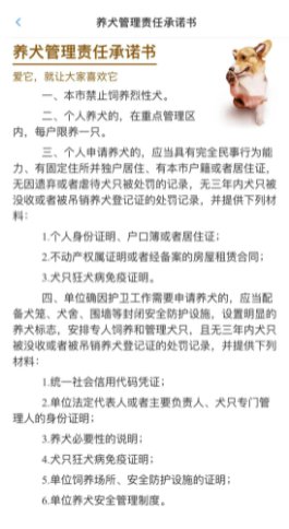
步骤二:阅读养犬管理责任承诺书
步骤三:选择犬只免疫和登记“一站式”服务点
步骤四:填写犬主犬只及免疫信息
养犬人在2022年1月1日前饲养的烈性犬,已经在动物诊疗机构取得狂犬病免疫证明,且在有效期内的,可以依法办理养犬登记后继续饲养。
烈性犬名录由市公安机关会同市农业农村主管部门依法适时调整,并向社会公布。
点击查看:
THE END




