首页 > 百科 > 地方特产

江门婚姻登记跨省通办需要准备什么材料?

来源: 更新时间:2022-10-16 12:13:05
The Beginning

  江门婚姻登记跨省通行需要准备什么材料?g11育儿早教网

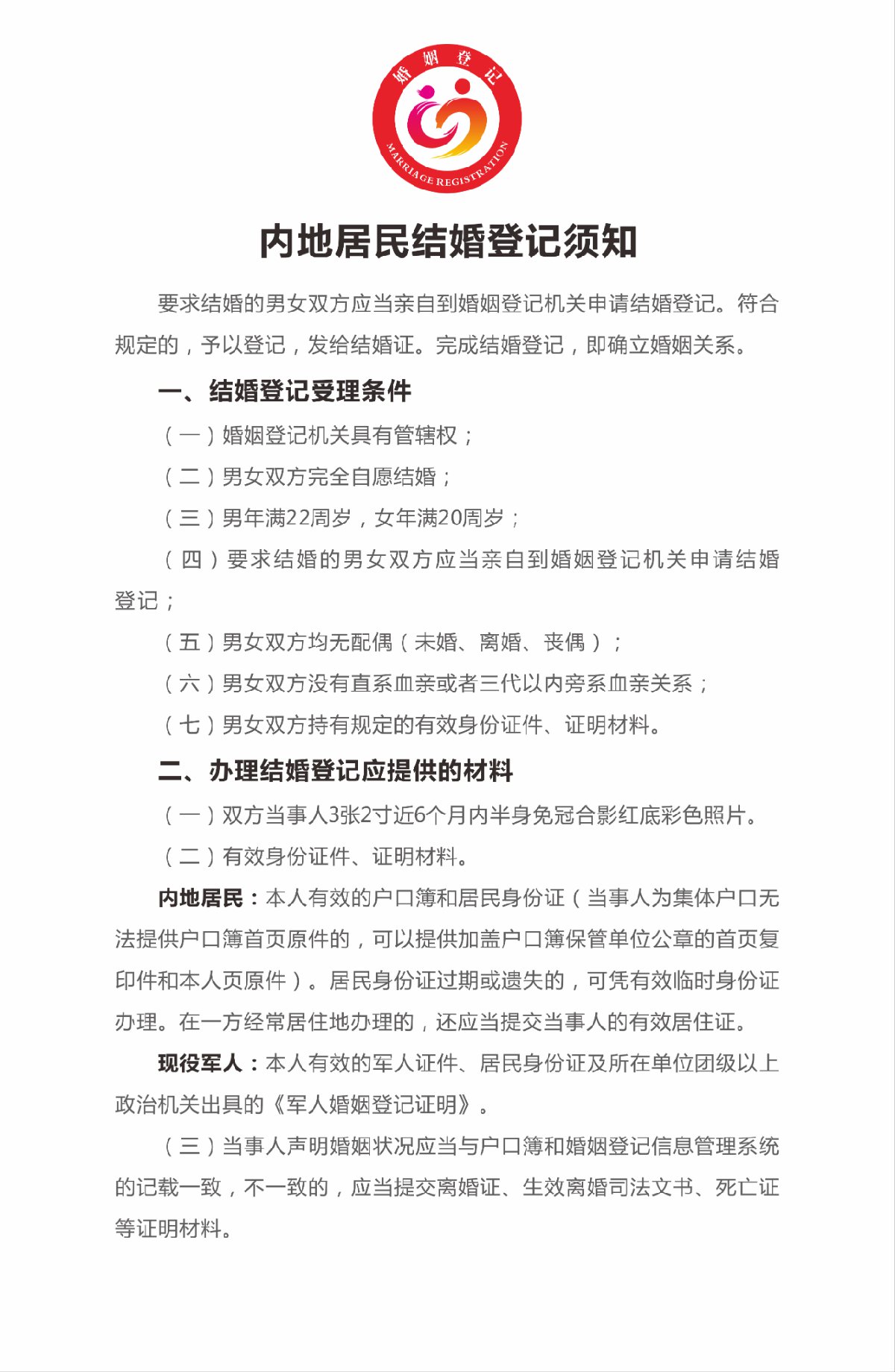
  答:需提交一方当事人经常居住地的有效居住证。其他应当提供的证明材料,按照内地居民结婚、离婚登记须知的相关内容。g11育儿早教网

  现役军人与内地居民选择在经常居住地办理婚姻登记的,应当提交本人有效的军人证件、居民身份证、所在单位团级以上政治机关出具的《军人婚姻登记证明》及另一方有效的户口簿、居民身份证、居住证g11育儿早教网

  地居民结婚登记须知g11育儿早教网

g11育儿早教网

  内地居民离婚登记须知g11育儿早教网
g11育儿早教网

g11育儿早教网

THE END

TAG:居民  居民身份证  须知  婚姻登记  内地  

猜你喜欢

相关文章