The Beginning
聊城市失业补助金申领流程
一、线上申领
1、电脑端
1.登录国家社会保险公共服务平台(http://si.12333.gov.cn),进行注册登录。
2.注册登录后选择“失业待遇申领”模块,点击进入;
3.点击左侧“失业补助金网上申领”,进入失业补助金网上申领界面。
4.阅读承诺书,同意后填写申报信息并点击“申请”,完成提交。
2、手机端
1.登录人社部官方APP“掌上12333”,按要求填写个人信息,注册成功后登录。
3.在首页先后点击“电子社保卡”、“失业待遇申领”进入。

4. 在“失业补助金申领条件”一栏点击“去申领”
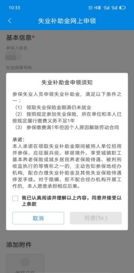
5.认真阅读失业补助金申领须知后,勾选“我已认真阅读并理解以上内容,同意并接受以上条款”前面的选择框,待读秒结束后点击同意按钮。
6. 填写申请人手机号码,核对参保地(如参保地为山东省聊城市市本级的,请选择最后一次失业保险参保所在地),核对社保卡银行账户信息,点击“提交申请”按钮,完成申请。
二、线下申领
对通过互联网申领有困难的失业人员,可凭本人身份证或者社会保障卡在最后一次参保地失业保险经办机构线下办理。
THE END




