首页 > 百科 > 地方特产

泰安市区电动自行车挂牌办理地点(泰安电动自行车上牌地点)

来源: 更新时间:2022-10-12 12:39:04
The Beginning

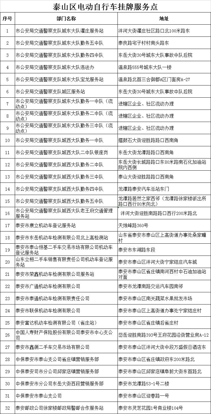
  泰安市区电动自行车登记服务代办点FAZ育儿早教网

   FAZ育儿早教网

   FAZ育儿早教网

   FAZ育儿早教网

   FAZ育儿早教网

   FAZ育儿早教网

   FAZ育儿早教网

   FAZ育儿早教网

   FAZ育儿早教网

   FAZ育儿早教网

  各辖区派出所电动自行车登记点FAZ育儿早教网

  地址全公布,FAZ育儿早教网

  请大家就近办理~FAZ育儿早教网

  FAZ育儿早教网

  FAZ育儿早教网

  FAZ育儿早教网

FAZ育儿早教网

FAZ育儿早教网

THE END

TAG:电动自行车  泰安  请大家  辖区  派出所  

猜你喜欢

相关文章