首页 > 百科 > 地方特产

秦皇岛过年期间市区需不需要限行(秦皇岛市春节期间限行吗)

来源: 更新时间:2022-09-27 05:43:34
The Beginning

  2022秦皇岛过年期间市区需要限行吗? sfI育儿早教网

  根据秦皇岛现有的常态化限行政策,春节期间属于法定节假日,市区里面不需要进行常态化限行。如有特殊限行,秦皇岛交警会另行通知。sfI育儿早教网

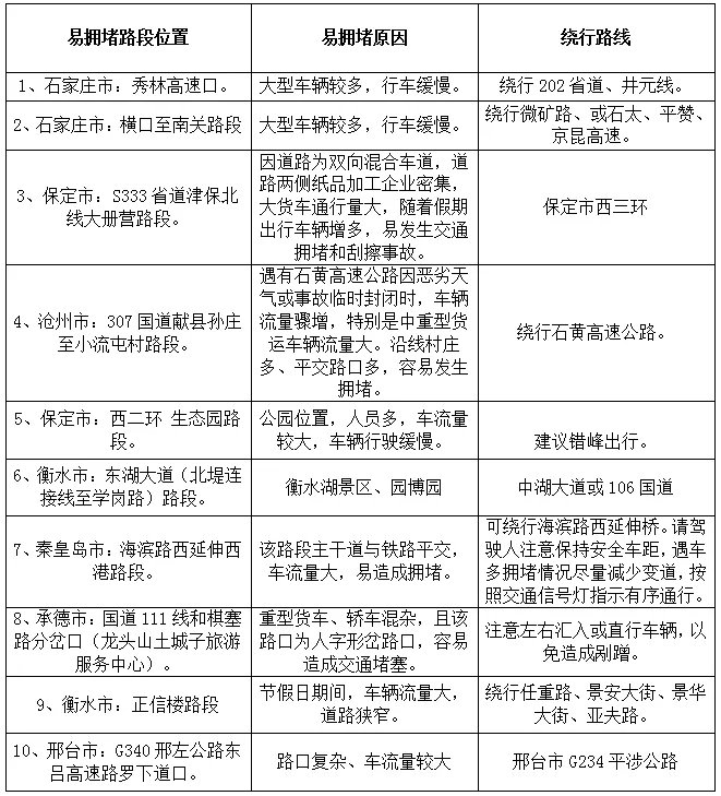
  丨秦皇岛春运易拥堵路段 sfI育儿早教网

sfI育儿早教网

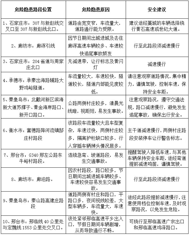
  丨秦皇岛春运事故多发路段 sfI育儿早教网

sfI育儿早教网

  小编温馨提示:1月17日起,河北省启动所有交警执法站,严格检查“两客一危一货”、6座以上小客车、“营转非”大客车、57座以上大客车、卧铺客车等重点车辆。sfI育儿早教网

THE END

TAG:秦皇岛  大客车  常态  路段  春运  

猜你喜欢

相关文章