The Beginning
外地车过年来秦皇岛青龙县要限号吗?
不需要限行。根据青龙公安发布的限行政策,外地燃油车和本地燃油车实行一样的规定,节假日期间不需要遵循尾号限行,包括以下限行道路和区域:
1.燕山路:燕山路与祖山路交叉口(公交站牌:农业局)以西,华强石油滨河路站(路灯杆:燕山005)以东
2.祖山路全段
3.都阳路:龙岛公园(230国道813公里)以西,小秋子沟门(230国道818公里500米)以东
4.都源街、本源街、沙河街、清风街、满韵街、八旗街、康乾街、吉祥街、索伦街、木兰街全段
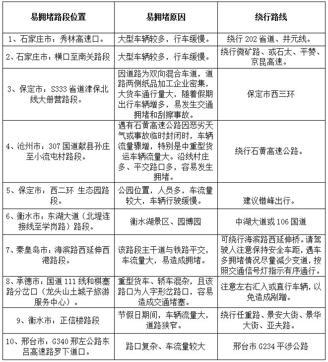
丨高速公路拥堵路段分析
2022年春运期间以回乡探亲为主,因此环京、环省之间高速往返增加,根据往年拥堵情况,结合今年流量特点,预计以下高速路段流量可能会有所增加:京港澳保定段和邢台段、大广固安段、荣乌霸州段、首环廊坊段、京哈唐山段和秦皇岛段、京沪青县段、京台吴桥段、黄石衡水段和沧州段、青银赵县段、京昆西柏坡段、京藏东花园段;缓慢通行站口:石家庄东西南北四个端口站。
丨春运易拥堵路段
THE END




