首页 > 百科 > 地方特产

秦皇岛北戴河过年期间需不需要限行(秦皇岛北戴河过年期间需不需要限行外地车)

来源: 更新时间:2022-09-27 05:35:23
The Beginning

  2022秦皇岛北戴河过年期间需要限行吗?FiC育儿早教网

  根据秦皇岛现有的常态化限行政策,北戴河区常态化限行从2022年4月1日开始。如有特殊限行,秦皇岛交警会另行通知。>>FiC育儿早教网

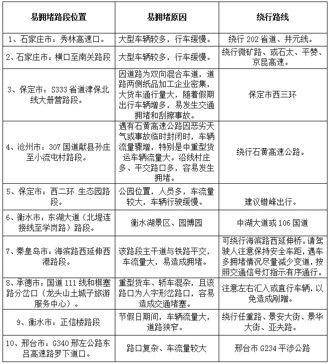
  丨秦皇岛春运易拥堵路段FiC育儿早教网

FiC育儿早教网

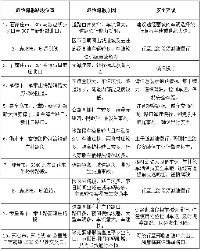
  丨秦皇岛春运事故多发路段FiC育儿早教网

FiC育儿早教网

  小编温馨提示:1月17日起,河北省启动所有交警执法站,严格检查“两客一危一货”、6座以上小客车、“营转非”大客车、57座以上大客车、卧铺客车等重点车辆。FiC育儿早教网

THE END

TAG:秦皇岛  北戴河  大客车  常态  路段  

猜你喜欢

相关文章