首页 > 百科 > 地方特产

河北食品安全网络知识竞赛题库及答案(选择题+判断题)

来源: 更新时间:2022-09-26 08:17:04
The Beginning

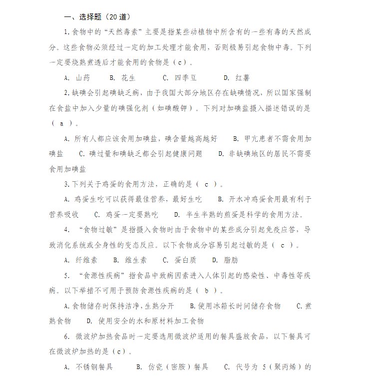
  2021河北省食品安全网络知识竞赛题库:wvb育儿早教网

wvb育儿早教网

wvb育儿早教网

wvb育儿早教网

wvb育儿早教网

wvb育儿早教网

wvb育儿早教网

wvb育儿早教网

  wvb育儿早教网

wvb育儿早教网

wvb育儿早教网

  河北省食品安全宣传周活动启动wvb育儿早教网

  根据国务院食安办统一部署,河北省2021年食品安全宣传周活动将于6月8日正式启动。今年食品安全宣传周的主题为:“尚俭崇信守护阳光下的盘中餐”。wvb育儿早教网

  围绕“尚俭崇信 守护阳光下的盘中餐”活动主题,省政府食品安全办会同省有关部门共同推出一系列宣传活动。wvb育儿早教网

THE END

TAG:食品安全  崇信  宣传周  河北省  阳光  

猜你喜欢

相关文章