》》》
雄安新区关于开展电动自行车集中登记上牌行动的通告
为了加强和规范电动自行车管理,维护良好城市道路交通秩序,预防和减少道路交通事故,依据《中华人民共和国道路交通安全法》《河北省电动自行车管理条例》《河北省电动自行车登记规定》等法律法规,决定在雄安新区内开展电动自行车集中登记上牌行动。现将有关事项通告如下:
一、集中登记上牌行动时间
2022年5月1日至2022年10月31日
二、集中登记上牌的区域
雄安新区雄县、容城县、安新县范围内
三、集中办理地点
雄安新区共设置13个集中登记上牌点,作为先行示范点。新增集中登记上牌点以三县各地公安交管部门公布的信息为准。
图源:雄安交巡特警微发布
(一)为减少疫情影响,新区三县集中登记上牌分区域分阶段实行,先主城区办理,后乡镇办理。具体办理地点以三县各地公安交管部门公布的信息为准,请广大车主有序进行。
(二)鼓励广大车主先行选择电动自行车公众号预约登记,减少现场资料审核录入、排队等候时间,有效避免人员及车辆聚集。
(三)办理登记时,请广大车主自觉排队等候、维护良好秩序。各上牌点要严格按照疫情防控要求,做好环境卫生清洁消毒、人员健康监测,确保各项疫情防控工作措施落实到位。
四、登记电动自行车标准
本次集中登记上牌的电动自行车包括:(一)对最高设计车速不超过25km/h且符合新、旧国标规定的电动自行车,核发绿底白字的正式号牌。(二)对在用的不符合新、旧国标规定的电动自行车,核发白底黑字的临时号牌,并按照《河北省电动自行车管理条例》规定设置三年过渡期,过渡期满后,不得上道路行驶。(三)使用电动自行车从事快递、外卖的经营单位,使用的电动自行车必须符合强制性国家标准,核发黄底黑字的正式号牌。(四)电动摩托车、电动轻便摩托车属于机动车,不属于电动自行车,须到车管所进行注册机动车,驾驶人且具有此类车的准驾车型的驾驶证。
五、收费标准
对电动自行车免费办理登记上牌业务,号牌按顺序发放。
六、办理流程
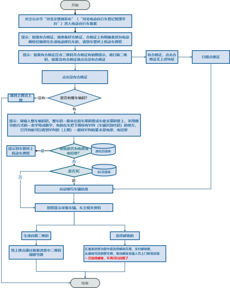
本次电动自行车集中登记上牌分为网上公众号和线下APP办理两种方式:网上公众号办理:关注微信公众号“河北交警微发布”——界面右下角“登记上牌”——根据引导自助备案——决定自取和邮寄——自取到网点——邮寄按步骤填写信息支付——可选择投保——结束。
图源:雄安交巡特警微发布
线下APP办理:现场上牌网点——现场核验车辆——进入手机APP,注册登记——采集、录入相关信息——发放号牌——可选择投保——结束。
图源:雄安交巡特警微发布
注意事项:
申请登记上牌时,申请人需携带身份证明、骑行车辆、佩戴头盔,现场交验车辆。
(一)提交购车凭证或者其他来历证明、整车出厂合格证明或者进口凭证且符合强制性国家标准。
(二)对无法提供自行车购车凭证或者其他来历证明、整车出厂合格证明或者进口凭证,由电动自行车所有人签署《电动自行车来历承诺书》。
(三)自行拆除尾牌支架上的附着物,预留出号牌支架安装孔,便于号牌安装;拆除挡风、保暖、货架等装饰物,还原车辆原貌。
(四)电动自行车投保车主自主选择,非必须,不强制。鼓励车主投保,减少事故危害。
(五)电动自行车所有人可以委托代理人申请办理,代理人应当提交代理人的身份证明和电动自行车所有人的书面委托。
(六)本规定下列用语的含义:
身份证明:包括单位和个人,单位证明指《统一社会信用代码证》、加盖单位公章的委托书和被委托人的身份证明;个人的身份证明:指《居民身份证》,或者其他能够证明身份的有效证件;
电动自行车来历证明:指销售发票、转让协议、人民法院调解书、裁定书、判决书及仲裁裁决等有关证明材料。
七、常态管理
2022年11月1日起,停止办理旧标准的电动自行车登记上牌,停办临时号牌发放业务。未悬挂号牌的电动车,不得上路行驶。新购买的符合新标准的电动自行车,自购买之日起30日内需前往公安交管部门设置的登记上牌点免费办理。2025年4月30日起,使用临时号牌的电动自行车不得上路行驶。公安交管部门将对未登记上牌的电动自行车、未佩戴头盔的行为开展路检路查。
河北雄安新区公安局交通管理与巡特警支队
2022年4月19日




