The Beginning
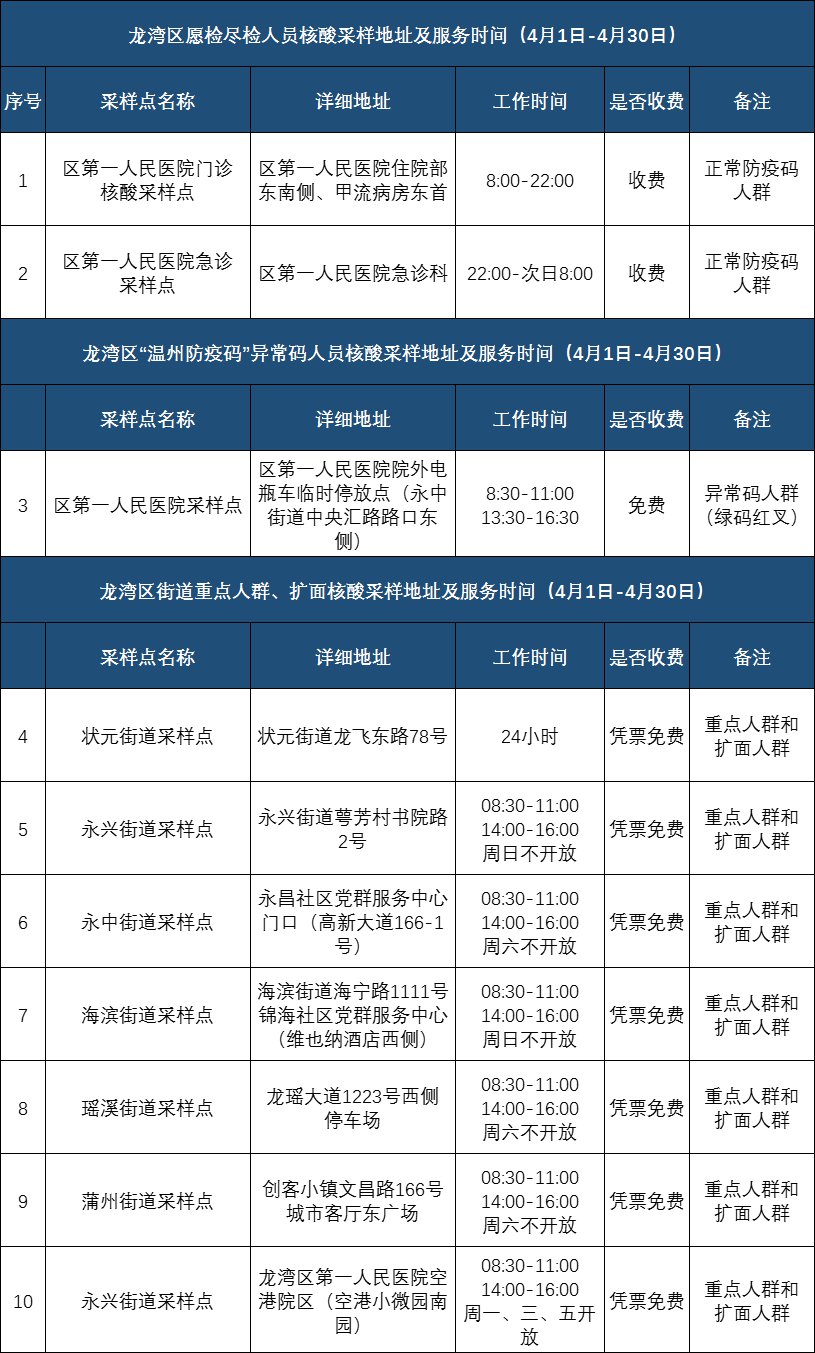
为持续做好疫情防控工作,满足各类人员的核酸检测需要,我市4月份省市级医院和各地的核酸采样点信息公布如下:
来源:市卫生健康委
核酸检测相关问答
核酸检测多久出结果?
一般为6-8小时。请根据医院当日检测人流量等因素综合考虑,有出行需求的朋友请提前预留时间
需要查验纸质版还是电子版核酸报告?
一般要求电子版就可以,但有些地方会强调查验纸质版哦,可以自行留意一下当地防疫政策
有的地方要求一定要提供纸质的,那纸质的核酸报告如何获取?
只要出了核酸检测报告,就可以去医院的报告打印机打印出来
核酸检测医保能报销吗?
医保支付范围限发热门诊或具有新冠肺炎影像学特征的患者,按甲类支付
电子版核酸检测报告结果如何查询?
浙里办→浙里防疫→核算检测结果查询→核酸平台。
浙里办→搜报告查询→核酸平台。
支付宝→搜浙里办→医疗健康→报告查询→核酸平台。
支付宝→搜报告查询→核酸平台。
支付宝→健康码→核酸报告。
点击查看>>>
THE END




