The Beginning
2020年宁波金秋助学阳光就业有哪些补助形式?
补贴方式:
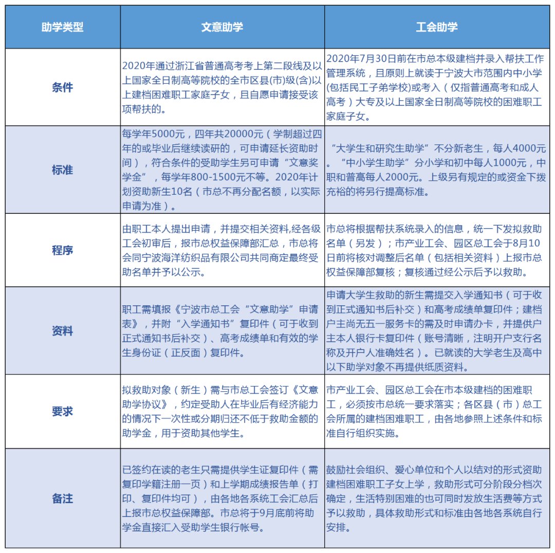
①助学帮扶包括“文意助学”、“工会助学”;
②就业帮扶以提供免费职介和生活补贴为主要方式。
活动内容
一、助学帮扶
二、就业帮扶
1、建立就业帮扶档案
各区县市总工会、市产业工会和园区总工会要对7月30日前,已在市、县两级工会建档并录入帮扶工作管理系统的困难职工家庭高校毕业生,进行摸底调查,建立就业档案。
2、免费职介和生活补贴
市产业工会和园区总工会所属建档并录入帮扶工作管理系统的困难职工家庭中就业困难的应届毕业生,经毕业生本人申请,市总将给予免费职业介绍或每人每月600元生活补贴的就业帮扶。生活补贴发放至其就业时止,最长不超过半年(具体办法另行通知)。
THE END




