首页 > 百科 > 地方特产

7支重要的儿童自费疫苗接种安排(7支重要的儿童自费疫苗接种安排部署)

来源: 更新时间:2022-09-23 17:24:42
The Beginning

  一、一类疫苗和二类疫苗区别wbH育儿早教网

  一类疫苗是免费的,由政府免费提供,是计划免疫中必须要接种的疫苗;wbH育儿早教网

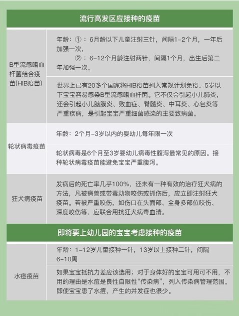
  二类疫苗(自费疫苗)增加了很多一类疫苗不包括的疫苗种类。常用的有:水痘疫苗、流感疫苗、B型流感嗜血杆菌疫苗、狂犬疫苗等。wbH育儿早教网

  二、自费疫苗有必要打么?wbH育儿早教网

  自费疫苗,当然有必要打!打疫苗的目的是给宝宝增添一份保护,多一份保护就多一份安心。这7支疫苗自费也建议打,具体如下:wbH育儿早教网

wbH育儿早教网

wbH育儿早教网

THE END

TAG:疫苗  有必要  二类  水痘  狂犬  

猜你喜欢

相关文章