肇庆四会市2023年七年级招生工作方案出了
招生对象
小学六年级在读的四会市户籍学生及符合《四会市适龄随迁子女凭积分入读义务教育阶段公办学校起始年级试行办法》(2022年修订)条件的非四会市户籍适龄随迁子女。
生源类型分类
(一)学区户籍生:学生户籍在学区(东城街道、城中街道、贞山街道)内,且报读学区所属公办学校为学区户籍生。注意:学生户籍不在学区内(如户籍在四会市外或者在四会市内的乡镇等)或者学生户籍在学区内但是没有报读学区所属公办学校,都不属于学区户籍生,应当以随迁子女身份凭积分报读公办学校。
(二)四会市适龄随迁子女:指四会市外随父母或者其他法定监护人流入四会市辖区内各镇(街道)共同居住的适龄少年儿童,以及四会市户籍随父母或者其他法定监护人流入四会市各镇(街道)非学区户籍居住地的适龄少年儿童。
招生计划
2023年,全市初中学校七年级计划招生9267人。其中,东城、城中和贞山街道公办初中学校计划招生4700人;乡镇公办初中学校计划招生1830人;民办学校自主招生共2737人,其中包含政府向民办学校购买的学位1094个(以下简称“购买学位”,给予每生每学期1500元补助,补助年限最长为3个学期,即2023年秋季学期、2024年春季和秋季学期);岭南学校(民办)按招生实际人数提供10%免费公办学位,衡立实验学校(民办)按招生实际人数提供12%免费公办学位。城区公办学校和民办学校七年级招生计划详见《四会市城区公办学校、民办学校七年级招生计划及招生区域》(附件1)。
招生工作时间安排
(一)入学报名
1.城区公办学校、乡镇寄宿制学校、民办学校网上报名:4月10日10:00时—4月14日24:00时,届时,家长可通过扫描或长按下方葵花码,即可进入“粤省事”小程序进行报名(期间需要通过人脸识别或者微信支付码验证,实名登录),选择“四会市”——根据学生是否为本地学区户籍选择“本地户籍学生报名”或“积分入学报名”,阅读《报名须知》后,点击“开始办理”。确认所有填写的报名信息无误后,点击“确认”提交,提交成功则表示报名已完成。如发现有误,点击“修改”按钮,修改相应信息。如退出后需要修改信息,可通过“粤省事”-我的-办事记录-详情-点击修改按钮。具体操作指引参考《小学一年级网上报名操作指引》。
注意:学区户籍生户籍地址填写规范为“四会市____街道____”,如非本地学区户籍,错选“本地户籍学生报名”,将无法重新更改报名类型,如要修改报名类型,请等待审核不通过后再重新线下提交!请谨慎区分。
2.乡镇公办学校现场报名:4月15日—17日,由其监护人陪同到户籍地或居住(租住)地所在学校现场报名并提交相关资料,由学校现场审核,不需要网上报名。
(二)现场提交资料
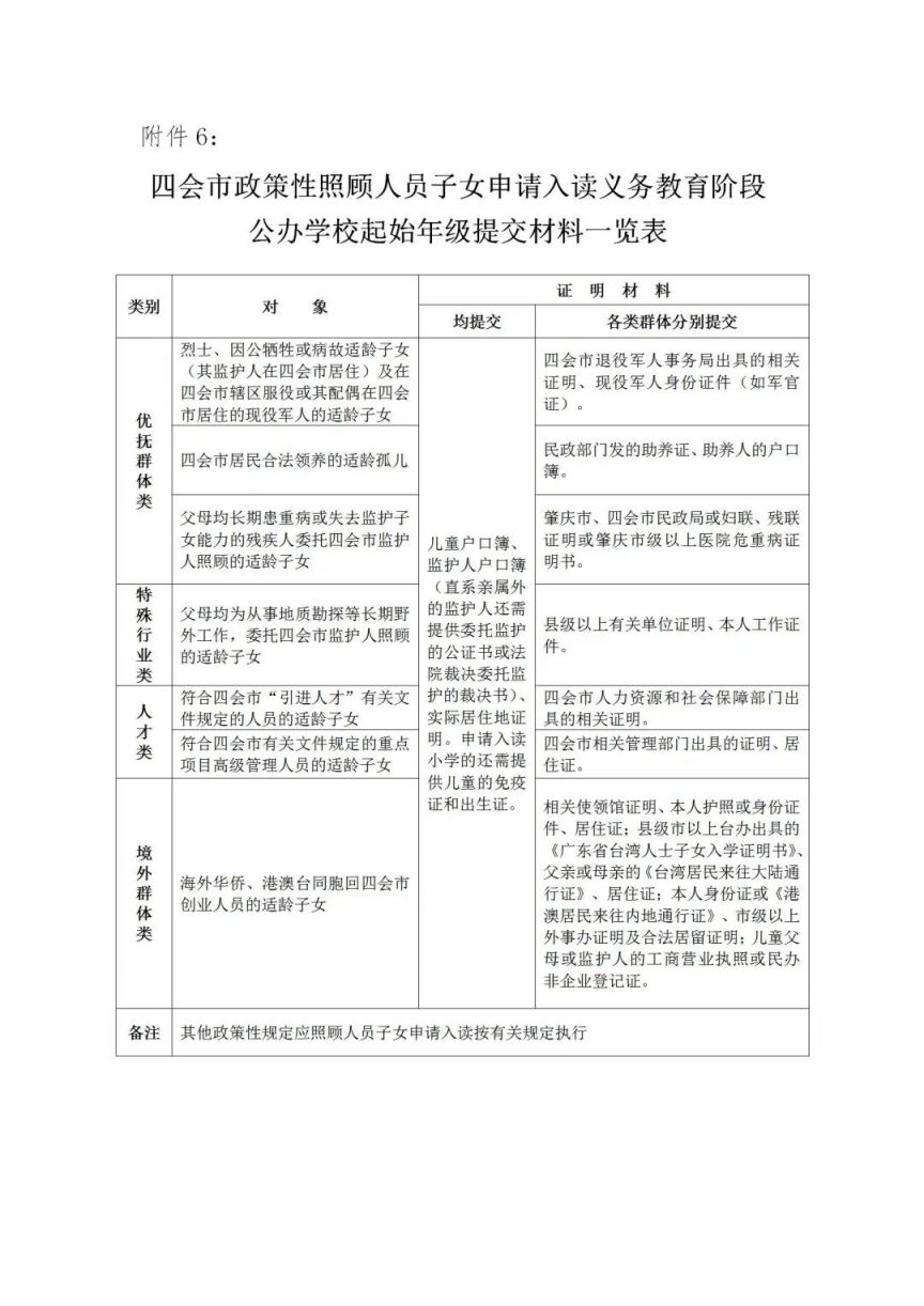
1.城区公办学校:4月15日—17日,已完成网上报名的适龄儿童,由其监护人陪同到居住(租住)地所属公办学校提交资料,进行现场审核。资料清单详见《四会市公办学校七年级新生入学资料清单》(附件4)。积分入学指标及分值计算详见《四会市适龄随迁子女申请入读义务教育阶段公办学校起始年级积分指标及分值》(附件5)。政策性照顾子女还应按照《四会市政策性照顾人员子女申请入读义务教育阶段公办学校起始年级提交材料一览表》(附件6)提交相关佐证材料。具体时间安排留意学校通知。
2.民办学校:各民办学校视实际需要,自行通知家长到校提交资料。
(三)录取公布
5月12日前,各公办学校公示审核通过的学区户籍生录取名单。6月9日前,中心片区划定最低控制积分线,各公办学校划定学校积分线,对达到学校积分线的学生录取名单进行公示。民办学校录取时间视实际情况报市教育局审核同意后公布。
网上报名办法
(一)城区公办学校网上报名
1.学区户籍生报名。东城街道、城中街道、贞山街道公办学校的学区户籍生,登陆市教育局指定报名系统,按系统提示报名,拍照上传户籍信息,并对户籍资料进行网上认证。
2.适龄随迁子女积分入学报名(含政策性照顾人员子女)。非东城街道、城中街道、贞山街道公办学校学区户籍,符合《四会市适龄随迁子女凭积分入读义务教育阶段公办学校起始年级办法(2022年修订)》入学条件的适龄随迁子女(含政策性照顾人员子女),登陆市教育局指定报名系统,按系统提示报名,政策性照顾人员子女还应填写所属政策性照顾类别,经审核通过后将优先录取。报名系统有四个志愿可选择,可结合实际情况依次选择各公办学校,也可以公办学校、民办学校交替选择,学校按照志愿优先原则,依据积分高低进行录取。
(二)民办学校网上报名
2023年秋季学期四会市政府向全市义务教育阶段民办学校购买1094个七年级学位,四会市户籍或符合《四会市适龄随迁子女凭积分入读义务教育阶段公办学校起始年级办法(2022年修订)》入学条件的适龄随迁子女,可以自由选择报读民办学校政府购买学位,享受相应的补助。非四会市户籍且不符合《四会市适龄随迁子女凭积分入读义务教育阶段公办学校起始年级办法(2022年修订)》入学条件的适龄儿童不能报读民办学校政府购买学位。具体办法如下:
1.学区户籍生报名。东城街道、城中街道、贞山街道、大沙镇誉城社区和龙甫镇燕岭村(居)委会学区户籍学生,有意第一志愿报读民办学校的适龄儿童,登陆市教育局指定报名系统,在“本地户籍学生报名”界面中选择民办学校报名,按系统提示报名,拍照上传户籍信息,并对户籍资料进行网上认证。报名系统有两个志愿可选择,可第一志愿选择民办学校,第二志愿选择户籍地所属学区公办学校,如未被第一志愿民办学校录取的,公办学校仍可按照户籍生进行录取。也可以两个志愿均选择民办学校,将按志愿优先原则进行录取。
2.适龄随迁子女积分入学报名(含政策性照顾人员子女)。非东城、城中、贞山街道、大沙镇誉城社区和龙甫镇燕岭村(居)委会学区户籍学生,符合《四会市适龄随迁子女凭积分入读义务教育阶段公办学校起始年级办法(2022年修订)》入学条件,有意报读民办学校的适龄随迁子女,登陆市教育局指定报名系统,在“积分入学报名”界面中选择民办学校报名,按系统提示填写相关信息,上传相关资料。报名系统有四个志愿可选择,可结合实际情况依次选择各民办学校,也可以公办学校、民办学校交替选择,学校按照志愿优先原则,依据积分高低进行录取。
录取办法
(一)城区公办学校录取
1.录取批次。按学校招生计划,分三批录取。
第一批:录取学区户籍生;
第二批:录取符合政策性照顾人员的子女;
第三批:录取符合《四会市适龄随迁子女凭积分入读义务教育阶段公办学校起始年级办法(2022年修订)》入学条件的非学区户籍适龄随迁子女。
2.录取方式。按批次依次录取,额满即止。其中,第一、二批学生100%安排学位,如所报读学校学位不足,则统筹安排到周边学校。第三批学生根据志愿学校剩余学位数按积分由高至低依次录取。具体录取办法如下:
①划定城区中心片区最低控制积分线。设立城区中心片区,实施“多校划片”招生,根据中心片区可供积分入学学位总数和积分情况划定最低控制积分线,统筹安排达到最低控制积分线的适龄随迁子女入学。
②划定学校积分线。各公办学校按照本校报名学生积分情况和可供积分入学学位数划定第一志愿学校积分线,中心片区内第一志愿学校积分线不得低于最低控制积分线。
③第一志愿录取。各学校根据划定的入学积分线,录取达到积分线的第一志愿适龄儿童。如多人并列学校积分线,优先录取“基础指标”总分高的学生;如“基础指标”总分仍然并列,则优先录取“居住条件”积分高的学生;如“居住条件”积分仍然并列,则优先录取“社保条件”积分高的学生,如仍无法确定则采用抽签方式确定(下同)。
④第二至第四志愿录取。若某适龄儿童积分达到最低控制积分线但未达到第一志愿学校积分线,未被第一志愿学校录取的,则依据“志愿优先”原则,由第二志愿学校按照剩余学位数和积分情况由高至低划定第二志愿学校积分线,第二志愿报读了该校且积分高于或等于第二志愿学校积分线,则被录取;如第二志愿学校没有学位或因该适龄儿童积分低未被录取的,则由第三志愿学校依据“志愿优先”原则,按照剩余学位数和积分情况由高至低划定第三志愿学校积分线,第三志愿报读了该校且积分等于或高于第三志愿学校积分线的学生,则被第三志愿学校录取,第四志愿录取办法参照第二、第三志愿录取办法执行。如第二至第四志愿报读了民办学校的,将按民办学校招录办法录取。
⑤片区统筹安排。适龄儿童达到最低控制积分线仍未被第四志愿学校录取,则由市教育局统筹安排到城区尚有剩余学位的公办学校或民办学校的购买学位就读。如适龄儿童不接受统筹安排的,则由适龄儿童监护人自行选择回户籍地学校就读或入读民办学校。已安排统筹学位的,不得参加二次积分入学报名。
⑥二次积分入学。市教育局完成中心片区学校学位统筹安排后,公布各学校的剩余学位数和二次积分入学报名时间,未达到中心片区最低控制积分线的适龄儿童可在规定时间内,选择1所仍有剩余学位的公办学校进行二次积分入学申请,填写《四会市适龄随迁子女积分入读义务教育阶段尚有学位的公办学校起始年级申请表》(附件7),学校按照剩余学位数和申请适龄儿童的积分由高至低进行二次积分入学录取。
(二)民办学校录取
1.免费公办学位录取。岭南学校10%免费公办学位采取分批次录取,第一批录取龙甫镇燕岭村(居)委会学区户籍学生,第二批录取四会市户籍学生。衡立实验学校12%免费公办学位采取分批次录取,第一批录取城中街道下布村户籍学生,第二批录取四会市户籍学生。两所学校录取时如同批次报名人数多于学位数,则优先录取入户时间靠前的学生;如入户时间相同,则通过抽签方式确定。
2.政府购买学位录取
①录取批次
第一批:在“本地户籍学生报名系统”网上报名的学生;
第二批:在“积分入学报名系统”网上报名第一志愿的学生;
第三批:网上报名第二、三、四志愿和现场报名,且符合《四会市适龄随迁子女凭积分入读义务教育阶段公办学校起始年级办法(2022年修订)》入学条件适龄随迁子女,入学后以抽签形式确定名单。
②录取方式
按批次录取,首先录取在“本地户籍学生报名系统”报名学生。如在“本地户籍学生报名系统”报读民办学校的学生数少于购买学位数时,则全部录取为购买学位,如多于购买学位数时,则采取抽签办法确定第一批购买学位学生名单,且不再录取第二批次学生;如第一批次录取结束仍有剩余购买学位,将在“积分入学报名系统”第一志愿报读民办学校的学生中录取,如网上报名的第一志愿学生数少于剩余购买学位时,则全部录取,如多于剩余购买学位时,则采取抽签办法确定购买学位名单,且不再录取第三批次学生;如第二批次录取结束仍剩余购买学位时,将在“积分入学报名系统”第二至第四志愿报读民办学校和现场报读民办学校的适龄随迁子女中进行第三批次录取。如第三批符合条件的学生数少于购买学位数时,则全部录取,如多于购买学位数时,则通过抽签的方式确定录取名单,具体抽签办法和时间由民办学校报市教育局同意备案后实施。
3.民办学位录取
民办九年一贯制学校、十二年一贯制学校首先通过直升或电脑随机摇号方式招收本校自愿报读初中的小学毕业生,剩余的招生计划才公开报名。如报名人数小于招生计划数,则由民办学校直接录取,发出录取通知书。如报名人数大于招生计划数,则由民办学校在市教育局的监督下采取电脑派位或抽签的方式确定录取名单,录取名单网上公示5个工作日,且无异议后,由民办学校发出录取通知书。被民办学校录取的学生,后来又被公办学校录取的,家长可自行选择入读学校。如已在民办学校缴费注册,最后选择入读公办学校的,由民办学校按有关规定进行退费。
注意:请勿听信不法分子通过违规方式获得学位,适龄儿童的父母或其他法定监护人持虚假资料骗取积分、学位,一经查实,取消学生入学资格;情节严重者,移送有关部门依法依规追究法律责任。
学校招生咨询电话详见附件1,教育局咨询电话和举报监督电话:3336375、3322354(咨询人数较多,请优先致电学校咨询)
》》》附件1 四会市城区公办学校、民办学校七年级招生计划和招生区域
》》》附件2 四会市公办学校学区户籍生及民办学校报名表
》》》附件3 四会市适龄随迁子女凭积分入读公办学校起始年级及民办学校申请表
》》》附件4 四会市公办学校七年级新生入学资料清单
》》》附件5 四会市适龄随迁子女申请入读义务教育阶段公办学校起始年级积分指标及分值
》》》附件6 四会市政策性照顾人员子女申请入读义务教育阶段公办学校起始年级提交材料一览
》》》附件7 四会市适龄随迁子女凭积分入读义务教育阶段尚有学位的公办学校起始年级申请表
》》》附件8-11 登记表
》》》学区划分图




